|
FIGARO was deployed by London Fire Brigade at the scene of the Moorgate disaster where it supplemented communications from the station entrance to personnel working on the wreck below. FIGARO was also tried by the New York City Fire Service and reported in an article entitled “The marriage of FIGARO”. Here a telephone line was used to remotely control the base station over the streets of New York. In the late 1970’s operational trials continued with the production units supported by HQ and Field Service staff. This work was supported by Cliff Wilson, including trials at power stations and another trial in the Severn Tunnel. The activities are reported in Intercom No 10.

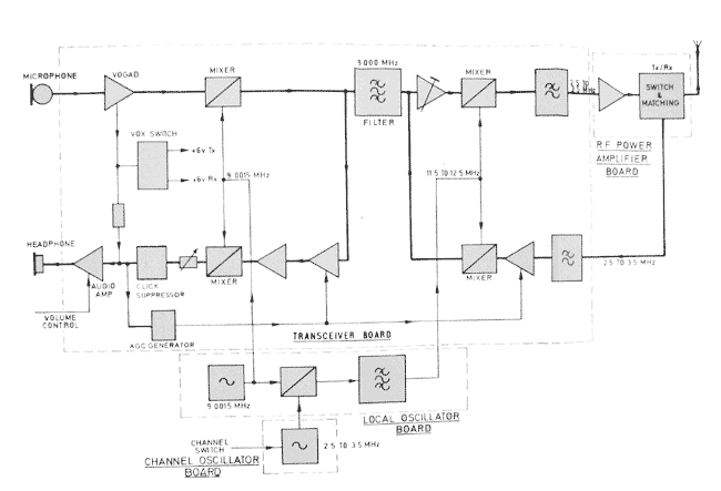
The photograph above shows the prototype FIGARO equipment delivered in 1974. Prototype antennas not shown . The equipment could not be made intrinsically safe due to the high transmitter power.
One advantage of ssb was that operators could transmit at the same time and still be heard. The interference being non destructive and is similar to listening to several speakers in the same room.
The last production FIGARO set is now on display in the Fire Service College museum. All prototype units eventually went for disposal.

The yellow production version of FIGARO shown above was very robustly made although very similar electrically to the prototype. The top picture shows the base station and loop antenna.
The lower picture show the packset jerkin with loop stitched into the edges and pouch for packset worn at chest height. The packset was VOX operated
After the D/Tels trials Plessey produced a production version of FIGARO at their own cost and the equipment was made available to the market. Unfortunately the equipment proved expensive and this compounded with the uncertainties of base station antenna deployment gave brigades with a somewhat difficult investment decision.
Consequently very few were actually sold, however because of the obvious risks in the London area, one set was purchased by LFB and another by HMI (Fire) more or less as a build standard. London Fire Brigade maintained FIGARO in a state of readiness for several years.
It is believed FIGARO was stood down in the mid 1980’s when the growing use of radiating coax generally rendered the system obsolete.
The Home Office Line Linked Repeater By 1990 radiating coax (leaky feeder) systems were installed at a majority of high risk public locations thus permitting the use of standard handheld and intrinsically safe Fireground radios. However there remained exceptions to this situation in large sewers, foot tunnels and basements etc where no radiating cable was present rescues might be required. Also, radiating feeders can be severed by accidents and thus communications might be denied to the very spaces where it is most needed.
Following the privatisation of D/Tels the responsibility for sub-surface communications became vested in Home Office F7 Division, later to be known as RFCPU. Mike Phillips was to look at new developments in technology, at first supported by Brian Murgatroyd and later by myself. By 1992 it was evident that there was little available off the shelf. However, it was known that LFB had a temporary leaky feeder system based on 80 ohm TV feeder and a portable UHF repeater. Whilst this system was functional there were limitations as to the length of coax which could be carried, mainly due to weight and cable attenuation.
It was thought than an alternative cost effective idea would be to use a simple twin paired line or audio bus into which simulcast (QSFM) two frequency radio repeaters could be jacked in. There being no project finance to develop the idea, Dave Booker (NTL seconded to RFCPU) began the task of making four prototype UHF FM repeaters which were fabricated from surplus Phillips PFX radios in diecast boxes. Dave did a sterling job and the prototype system was successfully tried at the old RSG’s at Kelvedon Hatch and Cowley, Chislehurst Caves and Aldwych. We found that intercarrier beats were not usually a problem below ground, especially if the repeaters were located at range limits.
A production system was needed to take the concept forward to operational trials and following a competition an order was placed upon Cytron Ltd of Crawley. A production prototype was made and tried out by several brigades at many location, this time including mines .. again with much success.
With the changing times the Home Office RFCPU formalised its radio type approval procedures and required compliance testing for all equipment. Unfortunately Cytron had chosen radio modules which although had an FCC approval did not have UK type approval. The cost to finance compliance testing for our approval could not be met by the company unless an order was promised. There being no orders forthcoming the system could not be marketed and in about 1996 the only working system available was passed to LFB for safe keeping and emergency deployment below ground at their discretion. It is believed that the equipment has now been stood down.
It is ironic that just a few years later that the RTTE Directive came into force whereby manufacturers and suppliers could take more type approval responsibility upon themselves.
(1) Photographs of the Harrow basements with some interesting history of the site can be found at:
http:\\www.subbrit.org.uk/sb-sites/sites/s/station_z/index1.shtml
Acknowledgement: Peter Bridgeman
|